Fit a curved line#
This notebook will help you plot the strength-duration curve for your earthworm.
Note: If you’re new to Jupyter Notebooks and/or Python, please be sure to work through the Introduction notebook before this one.
Step 1. Define values to plot#
With matplotlib imported, we can now use the scatter function by calling plt.scatter()
. However, we need to define what to plot first. One straightforward way to think about this is to define an x variable and a y variable. Below, there are lists of values (defined in brackets [ ]
) assigned to x
and y
. Replace these with your own values, depending on what you’d like to plot on the x and y axis of your strength duration curve.
Note: Remember that in a scatterplot, each dot has both an x and a y value. Therefore, these lists should be the same length. The coordinate for each point will be the values at the same index in x
and y
. For example, the coordinate for the very first point will be x[0],y[0]
.
# Add your data points here
x = [1,2,3,4,5,6]
y = [1,0.8,0.5,0.45,0.4,0.4]
%whos
Variable Type Data/Info
----------------------------
x list n=6
y list n=6
Step 2. Fit a hyperbolic curve to hypothetical data#
The strength-duration curve should follow a hyperbolic function:
where a is the stimulus amplitude (in amps or volts), r is the rheobase, c is the chronaxie, and t is time (the width of the stimulus).
We’ll first define that function below:
# Define the hyperbolic curve function
def func(t, r, c):
return r+((r*c)/t) #hyperbolic function
To demonstrate what this function looks like, we’ll use np.linspace()
to generate a list of 100 numbers from 0 to 1, with 0.01 spacing. We’ll also define a sample rheobase and chronaxie. Then, from those points, we’ll fit a hyperbolic curve using scipy.optimize.curve_fit()
, which uses non-linear least squares to fit a function to data. See the curve_fit documentation.
# Import numpy & curve fitting package
import numpy as np
from scipy.optimize import curve_fit
# Import & configure plotting packages
import matplotlib.pyplot as plt
%matplotlib inline
%config InlineBackend.figure_format = 'retina'
# Define pulse
pulse_width = np.linspace(0.01,1,100)
rheobase = .5 # in V
chronaxie = 0.1 # in ms
amplitude = rheobase+((rheobase*chronaxie)/pulse_width)
# Use our function & fit the curve!
sample_popt, sample_pcov = curve_fit(func,pulse_width,amplitude)
# Plot a regression line, using the slope & intercept
plt.plot(pulse_width, func(pulse_width, *sample_popt), 'black')
# Plot chronaxie & rheobase lines
plt.vlines(chronaxie,amplitude.min(),amplitude.max(),color='blue',linestyle='--')
plt.hlines(rheobase,pulse_width.min(),pulse_width.max(),color='red',linestyle='--')
# Label the axes & show plot
plt.ylabel('Stimulus Amplitude (Volts)')
plt.xlabel('Stimulus Width (Seconds)')
plt.show()
/Users/ashley/anaconda3/envs/jb/lib/python3.11/site-packages/IPython/core/pylabtools.py:152: MatplotlibDeprecationWarning: savefig() got unexpected keyword argument "orientation" which is no longer supported as of 3.3 and will become an error two minor releases later
fig.canvas.print_figure(bytes_io, **kw)
/Users/ashley/anaconda3/envs/jb/lib/python3.11/site-packages/IPython/core/pylabtools.py:152: MatplotlibDeprecationWarning: savefig() got unexpected keyword argument "facecolor" which is no longer supported as of 3.3 and will become an error two minor releases later
fig.canvas.print_figure(bytes_io, **kw)
/Users/ashley/anaconda3/envs/jb/lib/python3.11/site-packages/IPython/core/pylabtools.py:152: MatplotlibDeprecationWarning: savefig() got unexpected keyword argument "edgecolor" which is no longer supported as of 3.3 and will become an error two minor releases later
fig.canvas.print_figure(bytes_io, **kw)
/Users/ashley/anaconda3/envs/jb/lib/python3.11/site-packages/IPython/core/pylabtools.py:152: MatplotlibDeprecationWarning: savefig() got unexpected keyword argument "bbox_inches_restore" which is no longer supported as of 3.3 and will become an error two minor releases later
fig.canvas.print_figure(bytes_io, **kw)

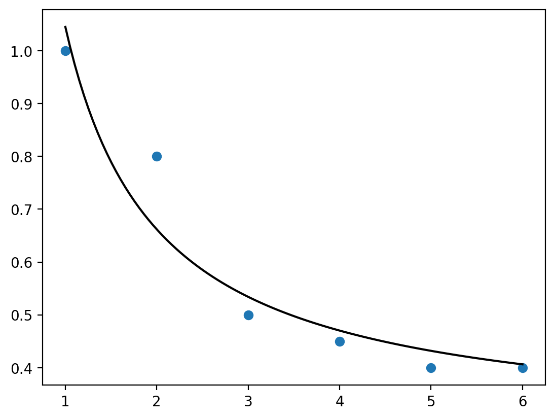
Step 3. Fit a hyperbolic curve to your data#
Above, you can see a perfectly fit curve, with the rheobase and chronaxie labeled.
Now, let’s do the same, but with your data.
# Transform x & y data into arrays
x = np.array(x)
y = np.array(y)
# Fit the curve with your data!
popt, pcov = curve_fit(func,x,y)
# Generate additional x-values to make a smoooth curve
xnew = np.linspace(x.min(),x.max(), 100)
# Plot a regression line, using the slope & intercept
plt.plot(xnew, func(xnew, *popt), 'black')
plt.scatter(x,y)
# Optional -- can you figure out how to add rheobase & chronaxie?
# Add your labels here!
plt.show()
/Users/ashley/anaconda3/envs/jb/lib/python3.11/site-packages/IPython/core/pylabtools.py:152: MatplotlibDeprecationWarning: savefig() got unexpected keyword argument "orientation" which is no longer supported as of 3.3 and will become an error two minor releases later
fig.canvas.print_figure(bytes_io, **kw)
/Users/ashley/anaconda3/envs/jb/lib/python3.11/site-packages/IPython/core/pylabtools.py:152: MatplotlibDeprecationWarning: savefig() got unexpected keyword argument "facecolor" which is no longer supported as of 3.3 and will become an error two minor releases later
fig.canvas.print_figure(bytes_io, **kw)
/Users/ashley/anaconda3/envs/jb/lib/python3.11/site-packages/IPython/core/pylabtools.py:152: MatplotlibDeprecationWarning: savefig() got unexpected keyword argument "edgecolor" which is no longer supported as of 3.3 and will become an error two minor releases later
fig.canvas.print_figure(bytes_io, **kw)
/Users/ashley/anaconda3/envs/jb/lib/python3.11/site-packages/IPython/core/pylabtools.py:152: MatplotlibDeprecationWarning: savefig() got unexpected keyword argument "bbox_inches_restore" which is no longer supported as of 3.3 and will become an error two minor releases later
fig.canvas.print_figure(bytes_io, **kw)

It is also important to know how well our curve fits. To do so, we’ll calculate the residuals and then the sum of squares.
# Calculate the distance (on y axis) from data to curve
residuals = y - func(x, *popt)
# Calculate the residual sum of squares
ss_res = np.sum(residuals**2)
# Calculate the total sum of squares
ss_tot = np.sum((y-np.mean(y))**2)
# Calculate r-squared
r_squared = 1 - (ss_res / ss_tot)
print('R^2 = ',r_squared)
print('Rheobase: ' , popt[0])
print('Chronaxie: ', popt[1])
R^2 = 0.9239011751642454
Rheobase: 0.278745874411597
Chronaxie: 2.749230408204977